已售罄
5月2日,5月4日
漳州东南花都研学实践基地
有条件退票 商家窗口兑票

















[价格说明]
自然小侦探:298元/学生
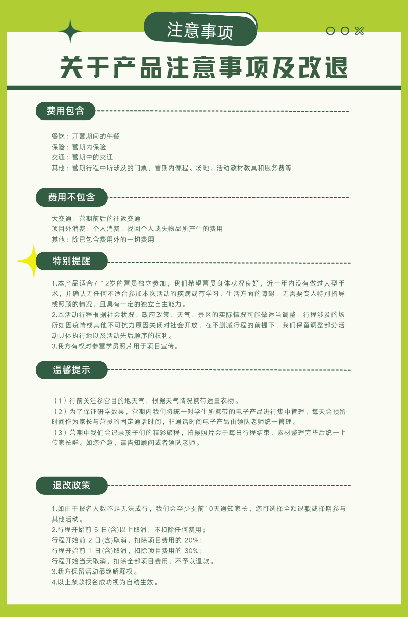
[费用包含]
餐饮:开营期间的午餐
保险:营期内保险
交通:营期中的交通
其他:营期行程中所涉及的门票,营期内课程、场地、活动教材教具和服务费等
[费用不含]
大交通:营期前后的往返交通
项目外消费:个人消费,找回个人遗失物品所产生的费用
其他:除已包含费用外的一切费用
[预订方式]
提前2日报名
咨询电话:兔兔 18144113763(微信同号),18144118437、0592-5157560
[验证方式]
向商家出示布拉兔预订成功“核单码”以验证
[使用说明]
适合年龄:7-12岁单飞
活动时间:5月2日,5月4日
活动地点:漳州东南花都研学实践基地
[订单查询]
在“布拉兔亲子”公众号,查看菜单“我的“—“订单”,登陆预订手机号查询

[退款政策]
1、如由于报名人数不足无法成行,我们会至少提前10天通知家长,您可选择全额退款或择期参与其他活动。
2、行程开始前 5 日(含)以上取消,不扣除任何费用:
行程开始前 2日(含)取消,扣除项目费用的20%;
行程开始前 1日(含)取消,扣除项目费用的30%;
行程开始当天取消,扣除全部项目费用,不予以退款。
3、我方保留活动最终解释权。
4、以上条款报名成功视为自动生效
[关于发票]
本产品不包含发票
[咨询建议]
微信客服|bulatourlee
客服电话|0592-5157560(9:00-18:00)
产品经理|ivan
责任编辑|布布